MIC33M350輸出電壓由兩個VSEL(電壓選擇)腳位設定,最多有九個不同的值。此方法無需外部反饋電阻分壓器,可改善輸出電壓的設定準確度。MIC33M350腳位與基於MIC33M356 I2C的可編程穩壓器版本相容,可輕鬆轉換應用。漏極開路電力良好輸出會在輸出電壓介於調節輸出的9%內時發出指示,且支援MCU或電源定序介面。如果設為關閉 (EN=GND),MIC33M350的典型耗電量為1.5 µA,而輸出將透過10Ω下拉電阻放電。
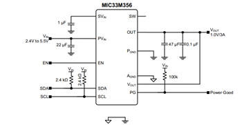
MIC33M356 I2C介面允許在0.6V和1.28V之間以5 mV解析度(-HAYMP和-FAYMP)或在0.6V和3.84V之間以10 mV和20 mV解析度 (-SAYMP) 對輸出電壓進行編程。模組提供兩種不同的預設電壓選項(0.9V和1.0V),能讓應用在安全電壓電位下啟動,然後在I2C控制下進入高效能模式。
Microchip MIC33M350和MIC33M356電源模組的2.4V至5.5V輸入電壓範圍、低關機和靜態電流,使其成為單電池鋰離子電池供電應用的理想選擇。100%工作週期能力提供低壓差運作,可延伸可攜式系統的作業範圍。
電源模組採用具熱效率的24腳位3 mm x 4.5 mm x 1.8 mm QFN封裝,作業接面溫度範圍為-40°C至+125°C。
特點
- 2.4V至5.5V輸入電壓範圍
- 3A輸出電流
- 高效率(高達95%)
- 在各種線路/負載/溫度範圍下達到±1.5%輸出電壓精確度
- 支援安全啟動,含預偏壓輸出
- 1.5 µA典型關機供應電流
- MIC33M350
- 腳位搭接的電壓選擇:
- 三態腳位(九種電壓組合)
- 0.6V、0.8V、0.9V、1.0V、1.2V、1.5V、1.8V、2.5V或3.3V輸出電壓
- 通過汽車AEC-Q104可靠性測試
- 減少元件數量(無反饋電阻器)
- 停用時輸出放電
- 具有高切換頻率的恆定導通時間控制:
- 輸出電壓1.0V下1.2 MHz典型值
- 0.8 ms/V軟啟動速度
- 腳位搭接的電壓選擇:
- 低壓差運作(100%工作週期)
- 栓鎖過熱關機保護
- 栓鎖電流限制保護
- 電力良好 (PG) 漏極開路輸出
- 符合CISPR32 Class B輻射EMI
- 3.0 mm × 4.5 mm × 1.8 mm,24導線QFN封裝
- MIC33M356
- 透過I2C提供多重故障指示
- I2C可編程:
- 0.6V至1.28V輸出電壓、5 mV解析度,或0.6V至3.84V輸出電壓、10和20 mV解析度
- 迴轉率0.2 ms/V至3.2 ms/V
- 導通時間(切換頻率)
- 3.5A或5A高側電流限制
- 0.2 ms至3 ms啟用延遲
- 停用時輸出放電 (EN = GND)
應用
- 固態硬碟 (SSD)
- 平板電腦、小筆電和超輕薄電腦
- FPGA、DSP和低電壓ASIC電源
封裝類型
發佈日期: 2021-04-28
| 更新日期: 2022-03-11

