Microchip Technology MIC24045 I²C Programmable Step-Down Converter

Microchip Technology MIC24045
I²C可程式降壓轉換器

Microchip Technology MIC24045為輸入電壓範圍介於4.5V至19V、高效率、I²C可程式的5A同步降壓轉換器。MIC24045允許設計人員透過I²C設定各項參數,像是輸出電壓、切換頻率、邊際值、軟啟動斜率、電流限制值和啟動延遲,亦支援狀態資訊,並可透過I²C介面執行各種診斷功能。

MIC24045具有寬廣的切換頻率調整範圍、峰谷電流模式控制技術、高效能錯誤放大器和外部補償,是兼具高效率與小巧解決方案尺寸的絕佳組合。MIC24045採用具有熱效益的20腳位3 mm x 3mm FQFN封裝,作業接面溫度範圍介於-40°C至+125°C。MIC24045適合用於電信與運算系統內的多電壓電軌應用環境。

產品特色
  • 4.5V至19V輸入電壓範圍
  • 5A(最大)輸出電流
  • I²C可程式輸出電壓:
    • 0.64V至5.25V,每級以5 mV、10 mV、30 mV和50 mV調整
  • 高效率 (>95%)
  • I²C可程式功能:
    • 軟啟動:0.16、0.38、0.76和1.5 V/ms斜率
    • 切換頻率:310 kHz、400 kHz、500 kHz、570 kHz、660 kHz、780 kHz、1 MHz、1.2 MHz
    • 2A、3A、4A和5A負載的電流限制
    • 輸出電壓邊際:-5%、+5%
    • 啟動延遲:0 ms至10 ms

  • 在溫度範圍內輸出電壓準確度±1%(0.64V至1.95V)
  • 支援安全啟動,含預偏壓輸出
  • 透過I²C介面執行各種診斷功能

應用
  • 伺服器、資料儲存裝置、路由器和基地台
  • FPGA、DSP和低電壓ASIC電源
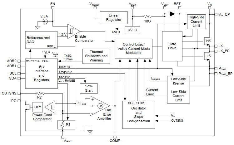
功能方塊圖
Microchip Technology MIC24045 I²C Programmable Step-Down Converter Functional Block Diagram
典型應用
Microchip Technology MIC24045 I²C Programmable Step-Down Converter Typical Application
eNews
  • Microchip Technology
發佈日期: 2016-09-15 | 更新日期: 2022-03-11