Microchip Technology MCP16331非同步降壓穩壓器
Microchip Technology MCP16331非同步降壓穩壓器是一款高度整合的高效降壓式直流/直流轉換器。該穩壓器擁有高側開關、固定頻率峰值電流模式控制、內部補償、峰值電流限制與過熱保護等功能。MCP16331穩壓器的高開關頻率縮小了外部濾波組件的尺寸,並提供了小尺寸的解決方案。該穩壓器可提供500mA連續電流,輸出電壓調節範圍為2V至24V。MCP16331穩壓器採用6引腳SOT-23或8引腳2 x 3 TDFN封裝,工作輸入電壓為50V。典型應用包括機頂盒(STB)、DSL電纜調制解調器、交流/直流適配器、功率計、分佈式電源、醫療及保健。特點
- 可調節輸出電壓
- 低設備關機電流
- 峰值電流模式控制
- 內部補償
- 配合陶瓷電容器使用時性能穩定
- 內部軟啟動
- EN內部拉上
- 電壓過低鎖定(UVLO)
- 欠壓鎖定(UVLO)
- 過熱保護
規格
- 效率高達96%
- 輸入電壓範圍:4.4V至50V
- 輸出電壓範圍:2V至24V
- 輸出電壓精確度:2%
- 整合式N通道降壓開關:600mΩ
- 整個輸入電壓範圍內的輸出電流:500mA
- 固定頻率:500kHz
- 6引腳SOT-23或8引腳2x3TDFN封裝
應用
- PIC® MCU/dsPIC® DSC微控制器偏置電源
- 48V、24V與12V工業輸入直流/直流轉換
- 機頂盒(STB)
- 數位用戶線路(DSL)有線數據機
- 汽車
- 交流/直流轉換插頭
- 密封型鉛酸(SLA)電池供電裝置
- 交流/直流數位控制電源
- 功率計
- 消費電子
- 醫療和衛生保健
- 分佈式電源
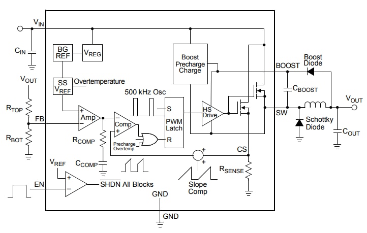
MCP16331穩壓器結構圖
MCP16331穩壓器應用電路圖
發佈日期: 2019-01-22
| 更新日期: 2023-05-08
