Microchip Technology KSZ9131 Gigabit Ethernet Transceivers

Microchip KSZ9131 Gigabit Ethernet Transceivers are integrated triple-speed (10Base-T/100Base-TX/1000Base-T) physical-layer transceivers for transmission and reception of data on standard CAT-5, CAT-5e, and CAT6 unshielded twisted pair (UTP) cable.

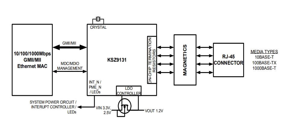
The KSZ9131RNX Transceivers offer a Reduced Gigabit Media Independent Interface RGMII. The KSZ9131MNX offers the industry-standard GMII/MII (Gigabit Media Independent Interface/Media Independent Interface) for connection to GMII/MII MACs in Gigabit Ethernet Processors and Switches for data transfer at 1000Mbps or 10/100Mbps.

The KSZ9131 Gigabit Ethernet Transceivers reduce board cost and simplifies board layout, using on-chip termination resistors for the four differential pairs and integrating an LDO controller to drive a low-cost MOSFET to supply the 1.2V core.

The KSZ9131 has diagnostic features to facilitate system bring-up and debugging in production testing and product deployment. Parametric NAND tree support enables fault detection between KSZ9131 I/Os and the board. The LinkMD® TDR-based cable diagnostic identifies faulty copper cabling. Remote and local loopback functions verify analog and digital data paths.

The standard KSZ9131RNX is available in the 48-pin, RoHS-compliant QFN package, and the AEC-Q100 automotive-qualified parts, KSZ9131RNXU and KSZ9131RNXV, are available in the 48-pin lead-RoHS compliant VQFN (wettable) package. The KSZ9131MNX is available in a 64-pin, RoHS-Compliant QFN package.

Features

  • Single-chip 10Mbps/100Mbps/1000Mbps IEEE 802.3 compliant Ethernet transceiver
  • GMII/MII/RGMII with 3.3V/2.5V/1.8V tolerant I/Os
  • Auto-negotiation to automatically select the highest linkup speed (10Mbps/100Mbps/1000Mbps) and duplex (half/full)
  • On-chip termination resistors for the differential pairs
  • On-chip LDO controller to support single 3.3V supply operation – requires only one external FET to generate 1.2V for the core
  • Up to 16KB jumbo frame support 
  • 125MHz reference clock output
  • Energy-detect power-down mode for reduced power consumption when the cable is not attached
  • Wake-on-LAN (WOL) support with robust custom-packet detection
  • Programmable LED outputs for link, activity, and speed
  • Baseline wander correction
  • LinkMD® TDR-based cable diagnostic to identify faulty copper cabling
  • Parametric NAND tree support to detect faults between chip I/Os and board
  • Loopback modes for diagnostics
  • Automatic MDI/MDI-X crossover to detect and correct pair swap at all speeds of operation
  • MDC/MDIO management interface for PHY register configuration
  • Automatic detection and correction of pair swaps, pair skew, and pair polarity
  • Interrupt pin option
  • Power-down and power-saving modes
  • 3.3V, 2.5V, or 1.8V operating voltages:
    • Core (DVDDL, AVDDL, AVDDL_PLL): 1.2V (external FET or regulator) VDD I/O (DVDDH)
  • 3.3V or 2.5V (commercial temp) transceiver (AVDDH)
  • 1.2V (external FET or regulator) core (DVDDL, AVDDL, AVDDL_PLL)
  • 3.3V, 2.5V, or 1.8V VDD I/O (DVDDH)
  •  Available in 48-pin QFN (7mm x 7mm) and 64-pin QFN (8mm x 8mm) packages

Applications

  • Laser/network printer
  • Network Attached Storage (NAS)
  • Network server
  • Gigabit LAN on Motherboard (GLOM)
  • Broadband gateway
  • Gigabit SOHO/SMB router
  • IPTV
  • IP set-top box
  • Game consoles
  • Triple-play (data, voice, video) media center
  • Industrial control
  • Automotive in-vehicle networking

Block Diagram

Block Diagram - Microchip Technology KSZ9131 Gigabit Ethernet Transceivers
發佈日期: 2019-12-19 | 更新日期: 2025-02-27