M5Stack A130 Interface Module
M5Stack A130 Interface Module features ATOM PortABC, a grove port extension base specially adapted to the ATOM series. This module offers fixing methods like Lego connection, screw fastening, and suspension. The A130 interface module also provides I2C, UART, and GPIO-type units to be connected simultaneously. This module is compatible with ATOM series hosts and port ABC(I2CGPIOUART). The A130 interface module operates at 0°C to 40°C temperature range and 5V supply voltage. This module is ideally used in the multifunctional control node.Features
- Kit includes:
- 1 x AtomPortABC
- 1 x Pin Map sticker
- Compatible with port ABC(I2CGPIOUART)
- Compatible with ATOM series hosts
- Multifunctional control node applications
Specifications
- 0°C to 40°C temperature range
- 5V supply voltage
- 64mm x 24mm x 29mm dimension
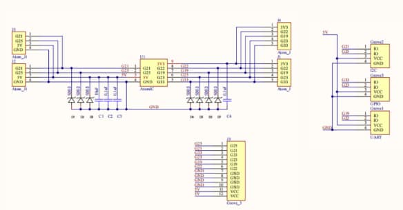
Schematic Diagram
PinMap Diagram
發佈日期: 2023-08-22
| 更新日期: 2023-10-05
