去飽及檢測電路透過檢測碳化矽MOSFET的過電流狀況並啟動軟關斷來阻止潛在的dV/dt破壞事件。邏輯輸入是TTL及CMOS相容型;即使在負閘極驅動偏位電壓情況下,該輸入也無需進行電平移位。保護特點包括電壓過低鎖定及熱關機檢測。
IX4351NE採用散熱增強型16引腳功率SOIC封裝,且額定操作溫度範圍為-40℃至125℃。
特點
- 獨立的9A源端及接收端峰值輸出
- 操作電壓範圍:-10V至+25V
- 內部負電荷泵穩壓器,適用於可選的負閘極驅動偏置
- 去飽檢測,帶有軟關機接收端驅動器
- TTL及CMOS相容輸入
- 電壓過低鎖定(UVLO)
- 熱關機
- 開漏故障輸出
應用
- 驅動碳化矽MOSFET及IGBT
- 車載充電器及直流充電站
- 工業逆變器
- 功率因素校正、AC/DC及DC/DC轉換器
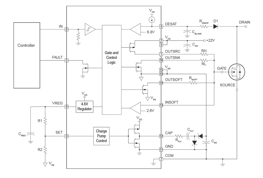
結構圖
典型應用電路
發佈日期: 2019-11-20
| 更新日期: 2023-12-12

