Infineon Technologies XDPL8210 Digital Flyback Controller IC
Infineon XDPL8210 Digital Flyback Controller IC features a high power factor, primary side regulated constant current output, and LP mode. The XDPL8210 Digital Flyback Controller IC delivers high efficiency, high power factor, and low harmonic distortion over a wide load range. Infineon XDPL8210 has a reduction of cost, effort, and increased reliability due to the primary side control decreasing external components, mainly an optocoupler.The digital core of the XDPL8210 and its advanced control algorithms present multiple operation modes such as QRM1, DCM, or Active Burst Mode (ABM). Additionally, the XDPL8210 includes an enhanced PFC function, which can partially compensate for the effect of the input capacitance on power factor and harmonic distortion. The active burst mode control scheme significantly extends the dimming range and is synchronized with the line frequency. This Mode allows for avoiding effects like flicker while reducing audible noise. Operation parameters such as the output current, dimming curve, and the protection features are digitally configurable.
Features
- Designed for electronic control gear for LED luminaires
- Single-stage flyback controller with power factor correction (PFC)
- Primary side regulated Constant Current (CC) output with high precision
- Supports universal AC input (90Vrms to 305Vrms) and DC input (127V to 432V)
- Supports wide LED load voltage range (up to 4 times the minimum LED load voltage)
- Excellent line and load regulation (typical within +/- 2%)
- High power quality (typical power factor (PF) up to 0.99 and Total Harmonic Distortion (THD) < 10%)
- High efficiency with quasi-resonant mode, switching in the first valley (QRM1) at high output power and frequency-controlled Discontinuous
- Conduction Mode (DCM) at medium output power
- Dim-to-off operation (with typical standby power as low as 60mW)
- Dedicated PWM input pin for dimming control by either a micro-controller or a transformer-less IEC60929-compliant isolated 0 - 10V dimming circuit (based on CDM10VD)
- Dimming down to 1%
- Limited power (LP) mode
- Input overvoltage and undervoltage (Brown-in/Brown-out) protection with configurable threshold for output on/off
- Brown-out maximum power reduction to better protect primary components from overheating and saturation
- Adaptive output overvoltage protection to meet UL1310 standard (Class 2) for the 54V LED driver design.
- Output and VCC undervoltage protection
- Configurable dimming parameters, such as dimming curve (linear/quadratic), minimum current, dim-to-off option (enabled/disabled)
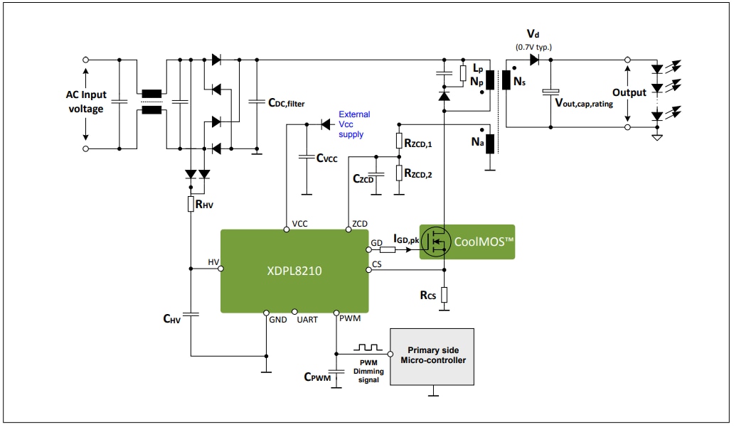
Block Diagram
Additional Resource
發佈日期: 2019-05-28
| 更新日期: 2024-01-12
