Infineon Technologies TLE9350BVSJ High Speed CAN FD Transceiver

Infineon Technologies TLE9350BVSJ High-Speed CAN FD Transceiver is used in HS CAN systems for automotive and industrial applications. TLE9350BVSJ is designed to fulfill the requirements of ISO 11898-2:2016 physical layer specification, SAE J1939, and SAE J2284. As an interface between the physical bus layer and the HS CAN protocol controller, the TLE9350BVSJ is designed to protect the microcontroller against interferences generated inside the network. A very high ESD robustness and optimized RF immunity allow use in automotive applications without additional protection devices, such as suppressor diodes or common mode chokes. The TLE9350BVSJ is available in a RoHS-compliant, halogen-free PG-DSO-8 package. 

Based on the high symmetry of the CANH and CANL output signals, the Infineon TLE9350BVSJ provides a very low electromagnetic emission (EME) level within a wide frequency range. TLE9350BVSJ fulfills stringent EMC test limits without an additional external circuit, such as a common mode choke. The optimized transmitter symmetry combined with the optimized delay symmetry of the receiver enables the TLE9350BVSJ to support CAN FD data frames. The device supports data transmission rates up to 5Mbit/s, depending on the size of the network and the inherent parasitic effects. Fail-safe features, such as overtemperature protection, output current limitation, or the TxD timeout feature, protect the TLE9350BVSJ and the external circuitry from irreparable damage.

Features

  • Fully compliant with ISO 11898-2:2016 and SAE J2284-4/-5
  • AEC-Q100 qualified
  • Loop delay symmetry for CAN FD data frames up to 5Mbit/s
  • Very low electromagnetic emission (EME) allows for use without additional common mode choke
  • VIO input for voltage adaption to the microcontroller interface (3.3V or 5V)
  • Excellent ESD robustness
  • TxD timeout function
  • Very low CAN bus leakage current in power-down state
  • <18µA quiescent current at 5V STB
  • Overtemperature protection
  • Protected against automotive transients according to ISO 7637 and SAE J2962-2
  • Power-save mode
  • PG-DSO-8 package
  • Moisture Sensitivity Level (MSL) 1
  • Lead-free and Halogen-free
  • RoHS-compliant, Green product

Applications

  • Engine control units (ECUs)
  • Electric power steering
  • Transmission control units (TCUs)
  • Chassis control modules

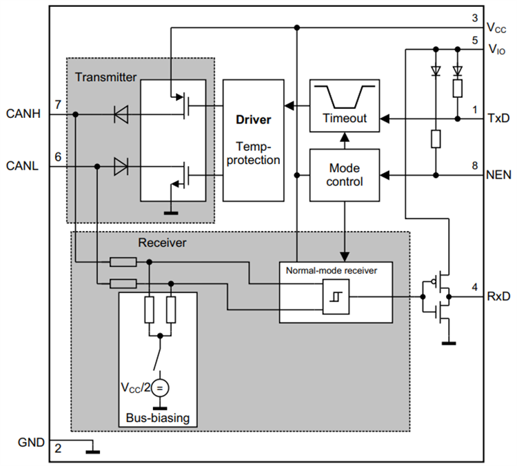
Block Diagram

Block Diagram - Infineon Technologies TLE9350BVSJ High Speed CAN FD Transceiver

Mode State Diagram

Infineon Technologies TLE9350BVSJ High Speed CAN FD Transceiver
發佈日期: 2024-03-18 | 更新日期: 2024-06-10