Infineon Technologies Power PROFET + Capacitive Load Charging Eval Board

Infineon Technologies Power PROFET™ + Capacitive Load Charging Evaluation Board is an application-focused development platform designed to demonstrate how Infineon’s Power PROFET+ family enables safe and efficient switching of capacitive loads in 12V, 24V, and 48V systems. The board provides a practical reference design for engineers working with high‑side switches in applications such as power distribution, heating systems, and other loads requiring controlled capacitor charging. The board showcases an external circuit concept that manages the unique challenges of capacitive load switching, particularly the high inrush currents that occur when charging bulk capacitors. The design helps users evaluate a Capacitive Load Switching (CLS) solution using the appropriate Power PROFET+ high‑side switch for the target voltage range.

The Infineon evaluation board includes a detailed schematic and PCB layout optimized for safe operation during pre‑charge, short‑circuit events, and various real‑world load scenarios. The board presents simulation results illustrating how different power resistor values influence the board’s charging behavior, giving users guidance on adapting the design for specific capacitor sizes and application demands.

Features

  • Evaluation board featuring the BTS50010-1LUA Power PROFET™ + 12V power switch IC
  • Can be used for 12V, 24V, and 48V applications according to the Power PROFET™ + used
  • Users can adapt the power resistor to meet requirements
  • 3.1V to 28V input voltage range
  • Input and output connections - GND hook, IS pin of the Power PROFET™ + 12V, DEN pin to turn the diagnosis enable on/off, IN pin to turn the input on/off, and PRE pin to drive the P-channel MOSFET
  • Power path - VS and VOUT connections are available for the power path
  • 68mm2 PCB area
  • 3x distinct board areas
    • PRECHARGE area
      • 2x power resistors RPOW1 and RPOW2 for the pre-charge path
      • P-channel MOSFET Q1 and an N-channel MOSFET Q2 to turn the board on
      • Surrounding capacitors and resistors drive the MOSFETs
      • Users can modify the power resistors to adapt the pre-charging timing
      • Diode D1 provides reverse battery protection
    • POWER area - the main power path with the BTS50010-1LUA included
    • DIGITAL IN/OUT area - the interface with the microcontroller with GND, IS, IN, DEN, and PRE pin

Applications

  • Suitable for resistive, inductive, and capacitive loads
  • Suitable for applications with high current loads, like heating systems, fans, and pumps
  • PWM applications with low frequency

Circuitry Block Diagram

Block Diagram - Infineon Technologies Power PROFET + Capacitive Load Charging Eval Board

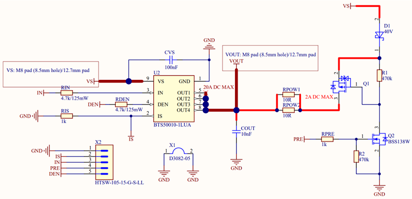
Circuitry Schematic

Schematic - Infineon Technologies Power PROFET + Capacitive Load Charging Eval Board

Overview

Mechanical Drawing - Infineon Technologies Power PROFET + Capacitive Load Charging Eval Board
發佈日期: 2026-01-14 | 更新日期: 2026-01-27