Diodes Incorporated PI6ULS5V9511A Hot Swappable I²C Bus/SMBus Buffers

Diodes Incorporated PI6ULS5V9511A Hot Swappable I²C Bus/SMBus Buffers allow I/O card insertion into a live backplane without corrupting the data and clock buses. The control circuitry of these bidirectional buffers prevents the backplane from being connected to the card until a stop command or bus idle occurs. Diodes Incorporated PI6ULS5V9511A bidirectional buffers offer built-in rise time accelerators on all Serial Data (SDA) and Serial Clock (SCL) lines. These SDA and SCL lines are pre-charged to 1.1V to minimize the current required to charge the plastic capacitance of the chip during insertion.

Features

  • Bidirectional buffers for SDA an SCL lines increases fan out
  • Prevents SDA and SCL corruption during live board insertion and removal from the backplane
  • Compatible with I²C, I²C fast mode, and SMBus standards (up to 400kHz operation)
  • Built-in rise time accelerators on all SDA and SCL lines
  • Active HIGH Enable input 
  • Active HIGH Ready open-drain output
  • High impedance SDA and SCL pins for null Vcc
  • ESD protection exceeds 4000V HBM per JESD22-A114
  • 2.7V to 5.5V wide supply voltage range
  • 1.1V pre-charge on all SDA and SCL lines
  • -40°C to +85°C operating temperature range
  • Available in three packages:
    • MSOP-8(U)
    • UDFN-8(ZW)
    • SOIC-8(W)

Applications

  • Servers
  • Storage
  • Networking
  • Base stations
  • Gateways
  • Storage arrays
  • Routers
  • Notebooks

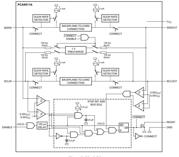
Block Diagram

Block Diagram - Diodes Incorporated PI6ULS5V9511A Hot Swappable I²C Bus/SMBus Buffers
發佈日期: 2018-07-12 | 更新日期: 2022-09-30