Diodes Incorporated AP64200Q Automotive Synchronous Buck Converter

Diodes Incorporated AP64200Q Automotive Synchronous Buck Converter fully integrates a 150mΩ high-side power MOSFET and an 80mΩ low-side power MOSFET to provide high-efficiency step-down DC-DC conversion. The AP64200Q design is optimized for Electromagnetic Interference (EMI) reduction.

The Diodes Incorporated AP64200Q Converter is easily used by minimizing the external component count due to its peak current mode control adoption. The device has a proprietary gate driver scheme to resist switching node ringing without sacrificing MOSFET turn-on and turn-off times, which reduces high-frequency radiated EMI noise caused by MOSFET switching. Additionally, the AP64200Q also features Frequency Spread Spectrum (FSS) with a switching frequency jitter of ±6%, which reduces EMI by not allowing emitted energy to stay in any one frequency for a significant period of time.

The AP64200Q is available in a SO-8EP package with a 3.8V to 40V input voltage range.

Features

  • AEC-Q100 qualified for automotive applications
    • Device temperature grade 1 -40°C to +125°C TA range
  • 3.8V to 40V VIN
  • 0.8V to VIN Output Voltage (VOUT)
  • 2A Continuous output current
  • 0.8V ±1% Reference voltage
  • 25µA Low quiescent current (pulse frequency modulation)
  • Adjustable switching frequency of 100kHz to 2.2MHz
  • External clock synchronization of 100kHz to 2.2MHz
  • Up to 88% efficiency at 5mA light load
  • Proprietary gate driver design for Best EMI reduction
  • Frequency Spread Spectrum (FSS) to reduce EMI
  • Low-Dropout (LDO) mode
  • Precision enable threshold to adjust UVLO
  • Protection circuitry
  • Undervoltage Lockout (UVLO)
  • Output Overvoltage Protection (OVP)
  • Cycle-by-cycle peak current limit
  • Thermal shutdown
  • Totally lead-free and fully RoHS compliant
  • Halogen and antimony free

Applications

  • Automotive power systems
  • Automotive infotainment
  • Automotive instrument clusters
  • Automotive telematics
  • Automotive lighting control
  • Advanced driver assistance systems

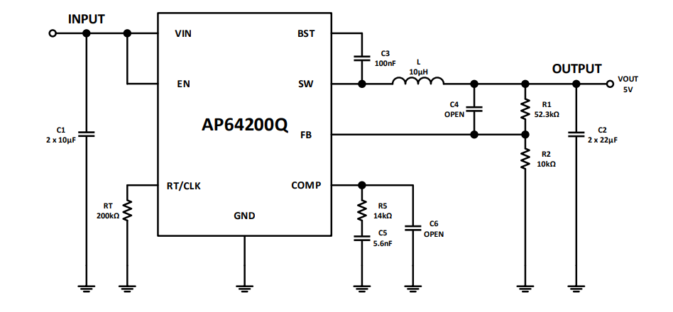
Typical Applications Circuit

Application Circuit Diagram - Diodes Incorporated AP64200Q Automotive Synchronous Buck Converter

Functional Block Diagram

Block Diagram - Diodes Incorporated AP64200Q Automotive Synchronous Buck Converter

Pin Assignments

Diodes Incorporated AP64200Q Automotive Synchronous Buck Converter
發佈日期: 2021-10-04 | 更新日期: 2022-03-11