CTS Electronic Components 64xH Clock Oscillators
CTS Electronic Components 64xH Clock Oscillators are high-performance oscillators that support High-speed Current Steering Logic (HCSL) output. The 64xH oscillators offer stability options of ±20ppm, ±25ppm, ±30ppm, ±50ppm, and ±100ppm. These oscillators offer a very low jitter of 500fs (typical) with high-performance HCSL clock output. The 64xH clock oscillators operate from the -40°C to +105°C temperature range. These ceramic surface mount clock oscillators are designed with fundamental or 3rd overtone crystal design. CTS Electronic Components 64xH Clock Oscillators operate at 13.5MHz to 160MHz frequency range. Applications include switches and routers, PCI Express (PCIe), network servers, data storage systems, Ethernet line cards, and Serial ATA express (SATAe).Features
- High-speed Current Steering Logic (HCSL) output
- Ceramic surface mount package
- 500fs (typical) low-phase jitter performance
- Fundamental or 3rd Overtone crystal design
- Frequency Ranges
- 13.5MHz to 156.25MHz for 643H oscillators
- 13.5MHz to 160MHz for 645H oscillators
- +2.5V or +3.3V operation
- Output enable standard
- 60mA (maximum) supply current
- Tape and reel packaging EIA-418
Applications
- PCI Express (PCIe)
- Data storage systems
- Ethernet line cards
- Serial ATA Express (SATAe)
- Intel chipsets
- Network servers
- Switches and routers
- Set-top boxes/DVRs
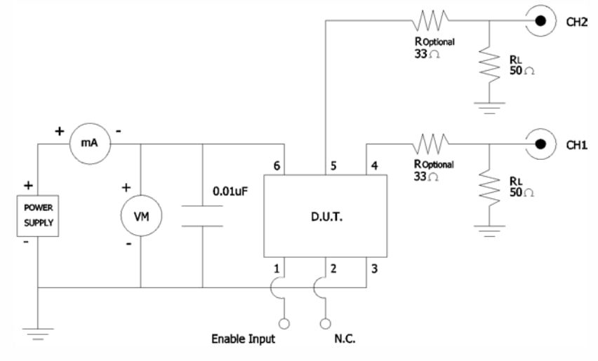
HCSL Test Circuit
發佈日期: 2019-03-27
| 更新日期: 2023-05-18
