Broadcom ACPL-34JT IGBT Gate Drive Optocoupler
Broadcom ACPL-34JT IGBT Gate Drive Optocoupler with 2.5 Amp R²Coupler™ features fast propagation delay with excellent timing skew performance. Avago IGBT Gate Drive Optocoupler offers smart integrated features to protect the IGBT, including IGBT desaturation sensing with soft-shutdown protection, fault feedback, under voltage lockout, and feedback and active Miller current clamping.This IGBT gate drive optocoupler is suitable for automotive, high temperature, traction power train inverter, power converter, battery charger, air-con and oil pump motor drivers in HEV and EV applications, satisfies automotive AEC-Q100 semiconductor requirements, and comes in a SO-16 package.
Features
- Qualified to AEC-Q100 grade 1 test guidelines
- -40°C to +125°C operating temperature range
- 2.5 A maximum peak output current
- 1.9 A Miller clamp sinking current
- Wide operating voltage of 15V to 25V
- Propagation delay of 280ns (max.)
- Integrated fail-safe IGBT protection
- Desat sensing, “Soft” IGBT turn-off and fault feedback
- Under voltage lock-out protection (UVLO) with feedback
- >50kV/μs Common mode rejection (CMR) at VCM = 1500V
- High noise immunity
- Miller current clamping
- Direct LED input with low input impedance
and low noise sensitivity - Negative gate bias
- SO-16 package with 8mm clearance and creepage
- Regulatory approvals:
- UL1577, CSA
- IEC/EN/DIN EN 60747-5-5
Applications
- Automotive Isolated IGBT/MOSFET Inverter gate drive
- Automotive DC-DC Converter
- AC and brushless dc motor drives
- Industrial inverters for power supplies and motor controls
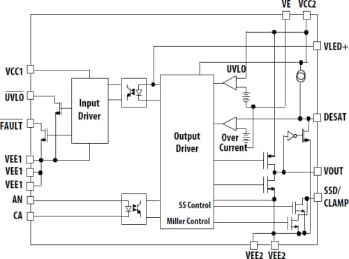
Functional Diagram
發佈日期: 2013-03-08
| 更新日期: 2022-03-11
