Apex Microtechnology MSA260 Open Frame PWM Amplifier
Apex Microtechnology MSA260 Open Frame PWM Amplifier is a 20A (30A PEAK) 450V pulse width modulation (PWM) amplifier. It's constructed as a surface mount, "open frame" board-level module as a cost-effective solution for motor control applications. The MSA260 has outstanding performance and is an excellent substitution for more expensive hybrid components. The MSA260 is a complete PWM amplifier with an oscillator, comparator, error amplifier, and current limit comparators. It has a 5V reference, a smart controller, and a full-bridge IGBT output circuit. A variable switching frequency is user-programmable up to 50kHz. The Apex Microtechnology MSA260 is built on a thermally conductive but electrically insulating substrate that can be mounted to a heatsink.Features
- Variable switching frequency up to 50kHz
- 450V high voltage operation
- 20A continuous, 30A PEAK high output current
- 9kW high power output capability
- IGBT full bridge output
Applications
- Brush motor control
- MRI
- Magnetic bearings
- Class D switchmode amplifier
Videos
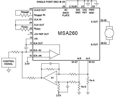
Typical Application
發佈日期: 2020-08-20
| 更新日期: 2024-04-03
