Analog Devices / Maxim Integrated MAX41400 Instrumentation Amplifiers
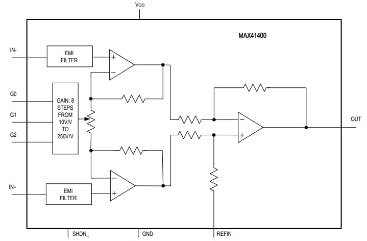
Analog Devices MAX41400 Instrumentation Amplifiers are low-power, high-precision instrumentation amplifiers with programmable gain through input pins. The MAX41400 are housed in a space-saving, 9-bump wafer-level package (WLP) with a 0.4mm bump pitch. It's ideal for portable medical and industrial sensor applications. The device features internal EMI filters to protect from RF disturbances and EMI. The internal fixed gain can be selected from 10V/V to 250V/V. The gain-setting resistors are both inside the Analog Devices MAX41400 Instrumentation Amplifiers, thus minimizing gain drift variations over the temperature range.Features
- Supply Voltage Range: 1.7V to 3.6V
- Very Low 25μV (max) Input Offset Voltage
- Low 65μA Quiescent Current
- Rail-to-Rail Inputs and Outputs
- EMIRR
- >100dB at 1800MHz, 2400MHz
- >90dB at 400MHz, 900MHz
- 28kHz, -3dB Bandwidth
- Eight Input-Selectable Fixed-Gain Options
- 10V/V, 20V/V, 40V/V, 80V/V, 100V/V, 150V/V, 200V/V, and 250V/V
- Power-Saving Shutdown Mode
- Available in Tiny 1.26mm x 1.23mm, 9-Bump WLP and 2.5mm x 2mm, 10-Pin TDFN
Applications
- Low-Power Sensor Interface
- Pressure, Weigh, Force Sensors
- RTD Temperature Sensors
- Wearable Devices
- EKG Medical Devices
- Insulin and Infusion Pumps
Block Diagram
發佈日期: 2021-01-15
| 更新日期: 2023-04-14
