Analog Devices / Maxim Integrated MAX38907/MAX38908/MAX38909 LDO線性穩壓器
Maxim MAX38907/MAX38908/MAX38909 LDO線性穩壓器是一种快速瞬態響應、高PSRR NMOS線性穩壓器,可提供高達4A的負載電流。這些穩壓器支持0.9V至5.5V的寬輸入電源範圍,以及2.7V至20V的偏位電壓範圍,從而為各種應用提供更寬泛的電源選擇。這些裝置在整個線路、負載與溫度變化範圍內可保持±1%的輸出精度,在滿負載時僅需300mV的輸入至輸出淨空即可獲得良好的PSRR。輸出電壓可調節為0.6V至5.0V,以滿足在BOM中為多個電壓軌指定單個LDO的客戶需求。MAX38907使用三個數位配置引腳,可選配27種輸出電壓中的任一種。此外,每種輸出電壓均具有±5%的調節範圍,以留有淨空。透過兩個外部回饋電阻,可以將MAX38908/MAX38909的輸出電壓調節至0.6V至5.0V。這些LDO的內部電路具有全面的保護特性,提供可編程浪湧電流限制、輸出過電流限制、反向電流限制及熱過載保護。
特點
- 提供靈活的操作範圍
- 輸入電壓範圍:0.9V至5.5V
- 偏位電壓範圍:2.7V至20V
- 可編程輸出電壓:0.6V至5.0V
- 最大輸出電流:4A
- 4A負載電流時的壓差為82mV
- 偏位工作電源電流:1.6mA
- 降低雜訊並提高精度
- 在整個負載、線路及溫度範圍內的直流精度為±1%
- 28mV 4A負載瞬態漂移
- 偏位電源抑制比:78dB(10kHz時)
- IN電源抑制比:52dB(10kHz時)
- 簡單易用,且提供強大保護
- 採用10μF(最小值)輸出電容,實現穩定工作
- 可編程軟啟動速率
- 過流及過熱保護
- 輸出至輸入反向電流保護
- 電源正常狀態引腳
- 減少尺寸,提高可靠性
- 14引腳(3mmx3mm) TDFN、20引腳(5mmx5mm) TQFN以及5x3焊球、0.4mm間距WLP封裝
- 操作溫度範圍:40°C至125°C
應用
- FPGA及DSP
- 醫療、音訊及儀器儀表
- 伺服器UPS
- 便擕式相機
- PLC
- 基站
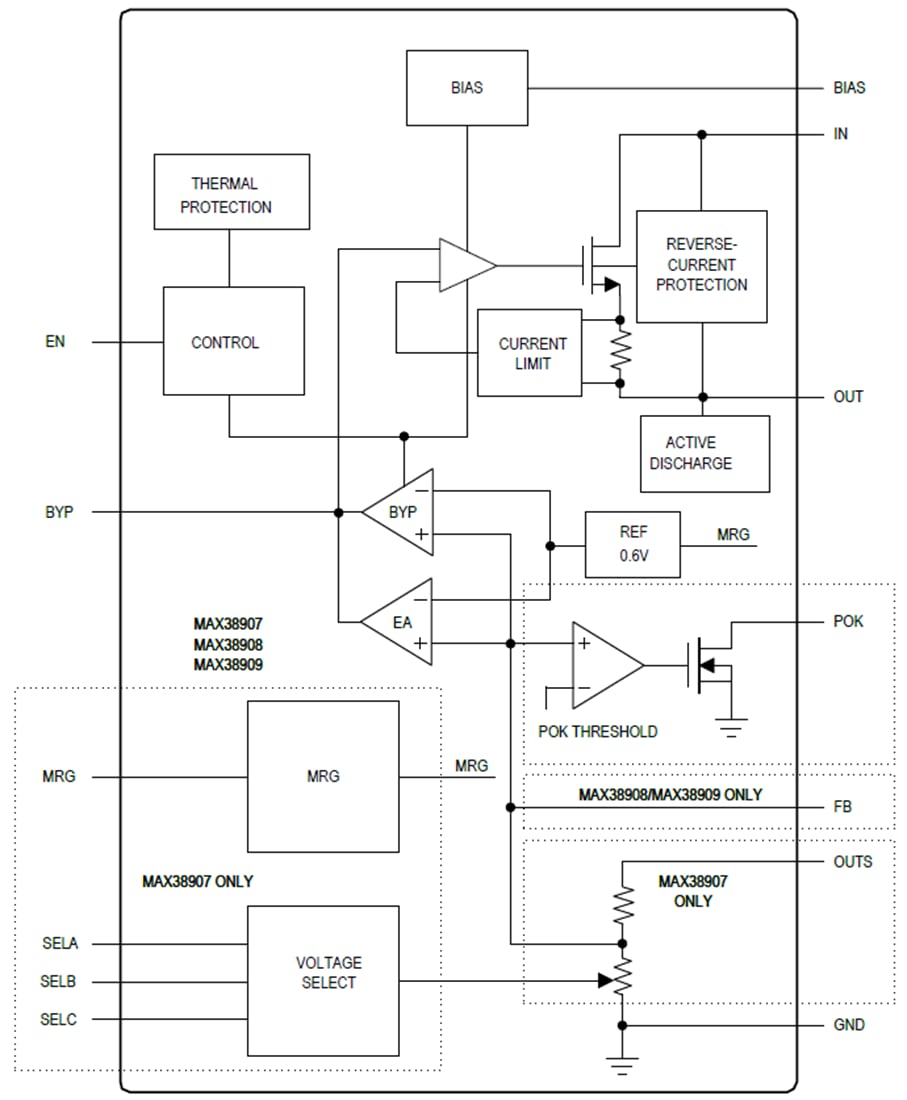
功能圖
發佈日期: 2019-09-26
| 更新日期: 2023-04-22
