MAX25612可感測LED燈條高側的輸出電流,高側電流感測為避免從輸出到接地或電池輸入發生短路所需。此裝置也是最彈性的LED驅動架構,可使用升壓、高側降壓或降壓升壓模式等組態。MAX25612中的PWM輸入提供高達5000:1的LED調光比例,ICTRL輸入還提供額外的類比調光功能。MAX25612亦內含FLT旗標,可指示燈條開路、燈條短路和過熱關機等狀態。MAX25612內建展頻調變,可提升電磁相容性效能。
特點
- 高整合度,可將物料清單和成本降到最低
- +5.0V至+48V寬輸入電壓範圍,+65V最高升壓輸出
- 整合式pMOS調光FET驅動器
- ICTRL輸入用於類比調光
- 整合高側電流感測放大器
- 200 Hz斜坡產生器,可簡化PWM調光
- 可輕鬆針對效率、電路板空間和輸入作業範圍最佳化
- 同步MOSFET驅動器最多可改善高達5%的效率,適用於高電流升壓、降壓升壓和高側降壓應用
- 可設定切換頻率(200 kHz至2.2 MHz)
- 4 mm x 4 mm,外露焊盤且經熱強化的20腳位TSSOP封裝、20腳位側邊濕潤性TQFN封裝
- 保護功能提高系統可靠性
- 短路、過電壓和過熱保護
- 可透過故障旗標進行故障診斷
- 符合汽車應用
- -40ºC至+125ºC作業溫度範圍
- 符合AEC-Q100標準
應用
- 汽車外部照明
- 遠燈/近燈/方向燈/定位燈
- 日行燈 (DRL)
- 霧燈和適路性前方照明組件
- 商用、工業用及建築照明
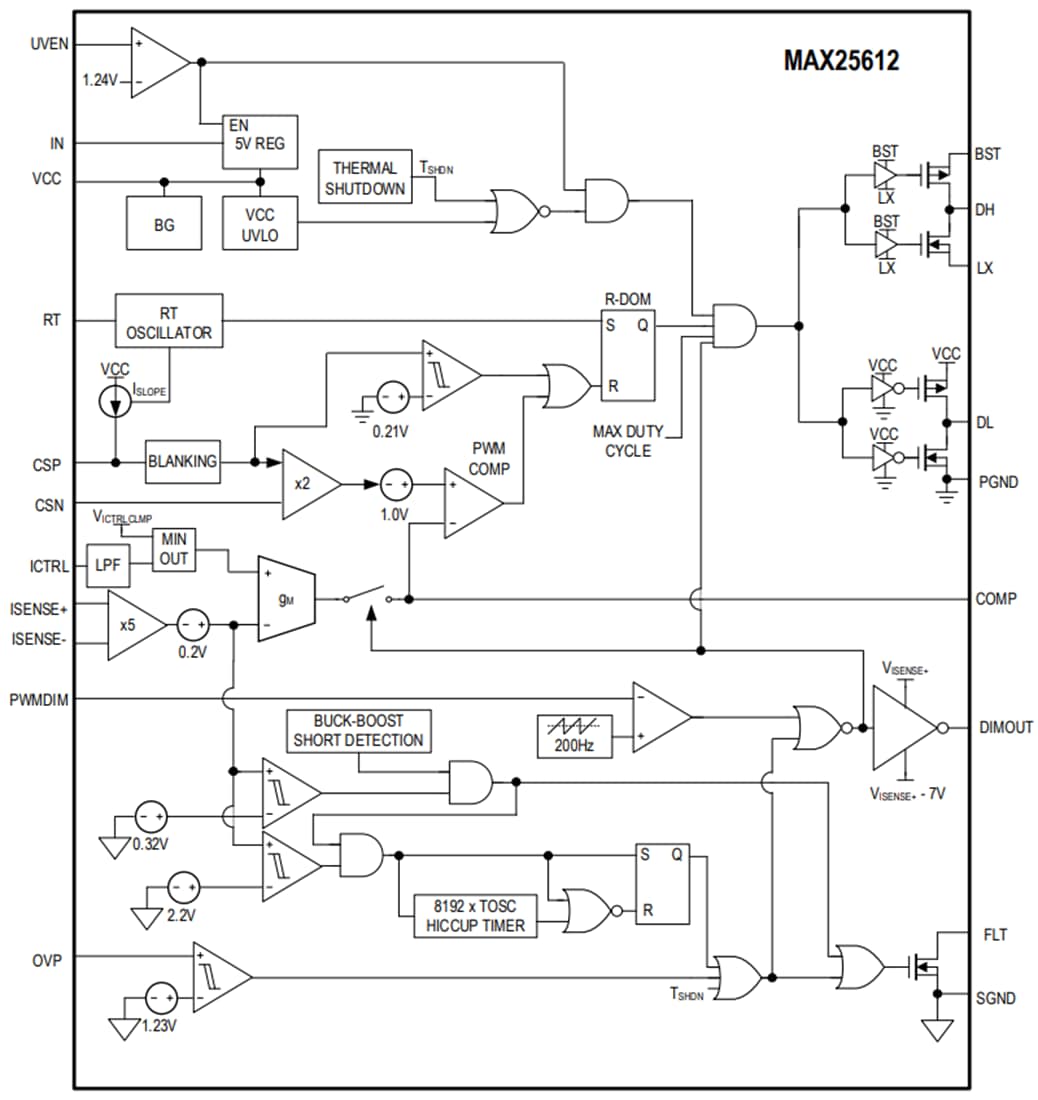
功能框圖
發佈日期: 2019-10-11
| 更新日期: 2023-04-26

