特點
- 同步DC-DC轉換器,附帶整合式FET
- MAX20075 = 0.6A IOUT
- 建議僅在FPWM操作時使用該裝置
- 20ns的最短導通時間,小尺寸解決方案可節省空間
- 2.1MHz頻率
- 提供1V至10V可編程降壓輸出及5V/3.3V固定輸出選項
- 固定2.5ms內部軟啟動
- 固定輸出電壓,輸出精度為±2% (5V/3.3V);或者外部電阻可調(1V至10V)輸出,精度為±1.5% FB
- 創新式電流模式控制架構,最大限度減少總電路板空間及BOM數量
- PGOOD輸出及高壓EN輸入,簡化電源排序
- 保護特性及操作範圍非常適用於汽車應用
- 操作VIN範圍:3.5V至36V
- 負載突降保護:40V
- 低壓差操作:99%佔空比
- 汽車溫度範圍:-40°C至+125°C
- 符合AEC-Q100標準
應用
- 機動
- 工業
- 高壓DC-DC轉換器
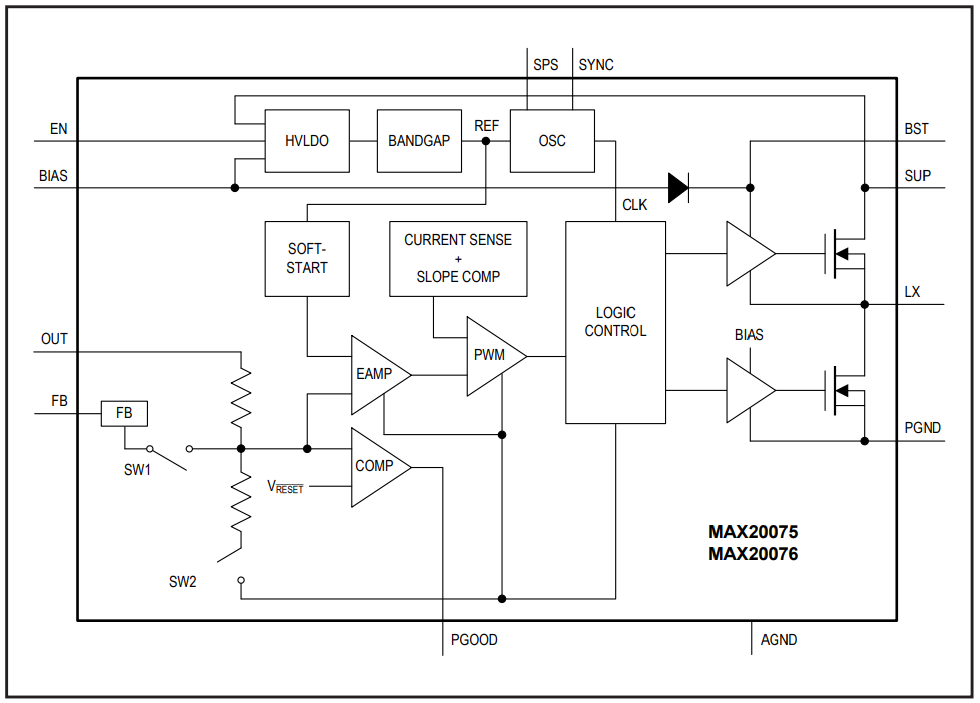
方塊圖
發佈日期: 2019-12-19
| 更新日期: 2023-05-08

