特點
- 全陶瓷電容器,適合小型配置
- 4.5V至36V寬廣電壓輸入
- 可調整輸出電壓範圍介於0.9V至90% VIN
- 超溫範圍提供最高1A
- 400kHz至2.2MHz可調整頻率,支援外部時脈同步
- 提供16腳位、3 mm x 3 mm TQFN封裝
- 2.8µA關機電流
- Hiccup模式過載保護
- 可調整的單調啟動,含預偏壓輸出電壓
- 內建輸出電壓監控,具備RESET
- 可程式EN/UVLO閾值
- 過熱保護
- -40°C至+150°C作業溫度範圍
應用
- 工業控制電源供應器
- 一般用途負載點
- 分散式供電調節
- 基地台電源供應器
- 壁式變壓器穩壓
- 高電壓單板系統
方塊圖
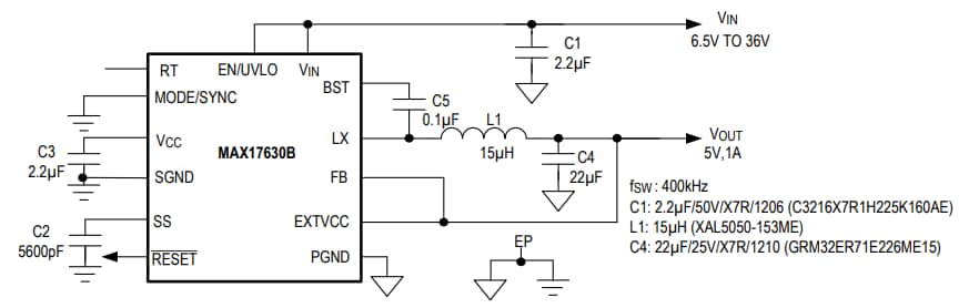
應用電路
發佈日期: 2019-09-16
| 更新日期: 2023-04-22

