特點
- 輸入靜態電源電流:28μA
- 輸出短路保護
- 過熱保護
- 真實關機模式
- 13nA關機電流
- 輸出無反向電流
- 峰值效率90%
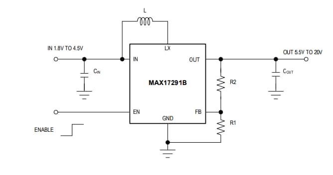
- 輸入範圍:1.8V至4.5V
- 輸出電壓範圍:5.5V至20V
- 100mA峰值電感器電流限制
- 1.27mm x 0.87mm 6焊球WLP(3mm x 2mm,0.4mm腳距)封裝
- 溫度範圍:-40°C至+125°C
應用
- 一次電池便擕式系統
- 電池供電醫療設備
- 微型、低功率物聯網感測器
- 低功率無線通訊產品
- 二次電池便擕式系統
簡易應用圖
發佈日期: 2021-12-22
| 更新日期: 2025-08-07

