Analog Devices Inc. LTM4640降壓DC-DC穩壓器
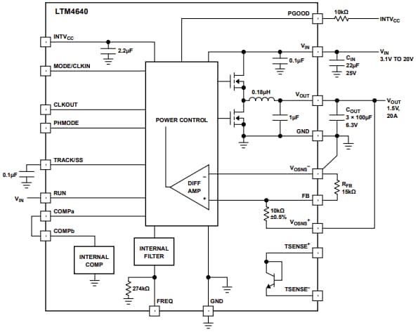
Analog Devices LTM4640降壓DC-DC穩壓器是20A開關模式電源μModule®(微模組)穩壓器,支援可選擇的非連續導電模式 (DCM) 運作。這些穩壓器也支援0.6V至3.3V的輸出電壓範圍,由單個外部電阻設定。LTM4640穩壓器具有高開關頻率和受控的開通時間谷電流模式架構,可快速對線路和負載的變化做出瞬態響應。這些穩壓器與LTM4626、LTM4638和LTM4657穩壓器引腳兼容。ADI LTM4640穩壓器配有符合RoHS標準的端子表面處理,尺寸為6.25mm x 6.25mm x 5.07mm。這些穩壓器用於醫療診斷設備、調試系統、網路和工業設備等應用。特點
- 完整解決方案 <1cm2(單面 PCB)或0.5cm2(雙面PCB)
- 3.1V至20V寬輸入電壓範圍
- 高達20A DC輸出電流
- 0.6V至3.3V輸出電壓範圍
- 快速瞬態回應
- ±1.5%最大總DC輸出電壓誤差
- 差分遙感放大器
- 電源良好 (PG) 指示燈
- 多相並聯電流共享,最多4 x LTM4640s
- 過電壓和過溫保護
- 49 針,6.25mm x 6.25mm x 5.07mm,以及BGA封裝
- 符合RoHS的端子表面處理
應用
- 資料儲存機架單元和卡
- 電訊和資料通信
- 網路
- 工業設備
- 測試和偵錯系統
影片
典型應用電路圖
簡化區塊圖
發佈日期: 2025-01-29
| 更新日期: 2025-07-30
