出色效能
LTC7821混合型控制器可在10V至72V(最高絕對值80V)的輸入電壓範圍下運作,可產生0.9V至33.5V的輸出電壓,準確度為±1%。LTC7821的電流模式控制架構,可讓設計人員以平行多相組態運作多個LTC7821,有效共用電流。裝置內建高效能的1Ω N通道MOSFET閘極驅動器,可將效率最大化,且能平行驅動多個MOSFET,支援更高功率的應用。
保護功能
LTC7821混合型控制器可在啟動時預先平衡電容器,避免可能發生於切換式電容器電路的湧浪問題。控制器也會監控系統電壓、電流和溫度是否發生故障。感測電阻器提供過電流保護,發生故障狀況時,LTC7821會停止切換,並將/FAULT腳位拉至低位準。EXTVCC腳位讓LTC7821可靠著轉換器的較低電壓輸出來供電,或其他高達40V的電源供電,進而降低功耗並提升效率。
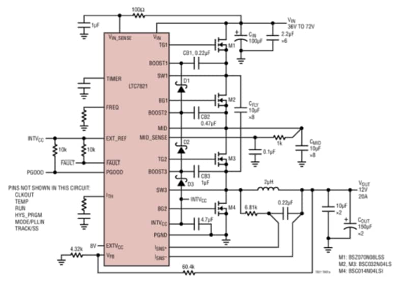
LTC7821方塊圖
特點
- 寬廣的VIN範圍:10V至72V(最高絕對值80V)
- 適合低雜訊作業的軟切換
- 相位可鎖定的固定頻率200kHz至1.5MHz
- ±1%輸出電壓準確度
- RSENSE或DCR電流感測
- 可編程的CCM、DCM或突衝模式 (Burst Mode®) 作業
- CLKOUT腳位提供多相操作
- 短路保護
- EXTVCC輸入可改善效率
- 單調輸出電壓啟動
- 選擇性外部參考
- 32腳位 (5mm × 5mm) QFN
應用
- 中間匯流排轉換器
- 高電流分散式功率系統
- 電信、資料通訊和儲存系統
典型應用圖
影片
發佈日期: 2018-04-13
| 更新日期: 2023-02-03

