Analog Devices Inc. LTC6115高側電流與電壓感測

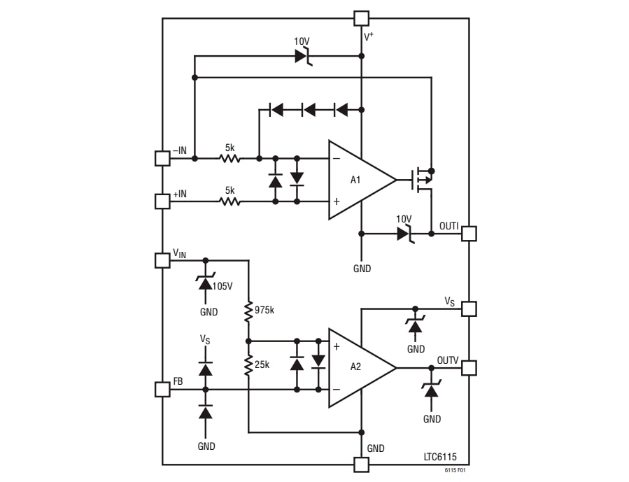
Analog Devices Inc. LTC6115高側電流與電壓感測是高電壓、高側電流感測放大器和電壓感測放大器的多功能組合,具有出色的特性,能為設計增加更多彈性。LTC6115在用於電流感測時可提供最高±500 µV的偏移電壓,用作電壓感測是可提供最高±0.15%的總增益誤差。LTC6115透過感測整個外部感測電阻器上的電壓來監控電流。感測的電壓將轉換為輸出電流,然後由外部電阻器ROUT轉換為電壓。裝置擁有快速的回應速度,很適合提供負載電流警告和關閉保護控制。

LTC6115具有內部1 MΩ電阻器分壓器和精密電壓放大器,很適合用於電壓的精密監控。透過外部增益電阻器設定滿量程輸出電壓,以充分利用放大器軌對軌輸出。電阻器衰減值達40,可在VIN腳位上感測至最高100V的電壓。本裝置適合用於精準監控電信、工業和汽車等應用中的高電壓。LTC6115高側電流和電壓感測以12導線的MSOP封裝提供。

特點

  • 電流感測
    • 供電範圍:5V至100V
    • 低偏移電壓:±500 µV(最大值)
    • 1 µs反應時間
    • 可透過2個電阻器設定增益
    • 低輸入偏壓電流:170 nA(最大值)
    • PSRR:118 dB(最小值)
    • 低供應電流:250 µA
  • 電壓感測
    • 電壓感測範圍:0V至100V
    • 精準1 MΩ電阻器分壓器
    • 低總增益誤差:±0.15%(最大值)
    • 供電電壓範圍:2.7V至5.5V
    • 低供應電流:57 µA
    • 作業溫度範圍:-40°C至125°C

應用

  • 電流分流測量
  • 電池監控
  • 電源管理
  • 汽車感測與控制
  • 工業監控

典型應用

應用電路圖 - Analog Devices Inc. LTC6115高側電流與電壓感測

方塊圖

結構圖 - Analog Devices Inc. LTC6115高側電流與電壓感測

影片

發佈日期: 2019-04-03 | 更新日期: 2023-08-25