若要降低反饋迴路中的VOUT靜態電流,可透過選擇性的內部電阻分壓器 (≥10 MΩ) 和兩個腳位選擇21個輸出電壓等級。Analog Devices LT8342整合40V/9A功率開關,可設定的開關頻率介於300 kHz至3 MHz,且能同步至外部時脈。LT8342具有可程式輸出軟啟動、輸出電力良好旗標和輸出過電壓鎖定功能。
特點
- Silent Switcher結構
- 超低EMI輻射
- 選擇性的展頻頻率調變
- 整合40V/9A功率開關
- 輸出短路保護/湧浪電流降低
- 寬輸入電壓範圍:2.8V至40V
- 可設定輸出電壓:最高36V
- 可透過選擇性的兩個腳位選擇21個輸出電壓
- 低VIN腳位靜態電流
- 關機:350 nA;叢發作業模式:9 μA;PassThru™ (VIN ≥ VOUT):12 μA
- 100%工作週期能力
- 可調整且可同步頻率範圍:300 kHz至3 MHz
- 輕負載時可用脈衝跳躍或叢發作業模式
- 輸出軟啟動和電力良好監控
- 小尺寸24導線 (4 mm × 4 mm) LQFN封裝
應用
- 汽車與工業用的電源供應器
- 一般用途升壓
影片
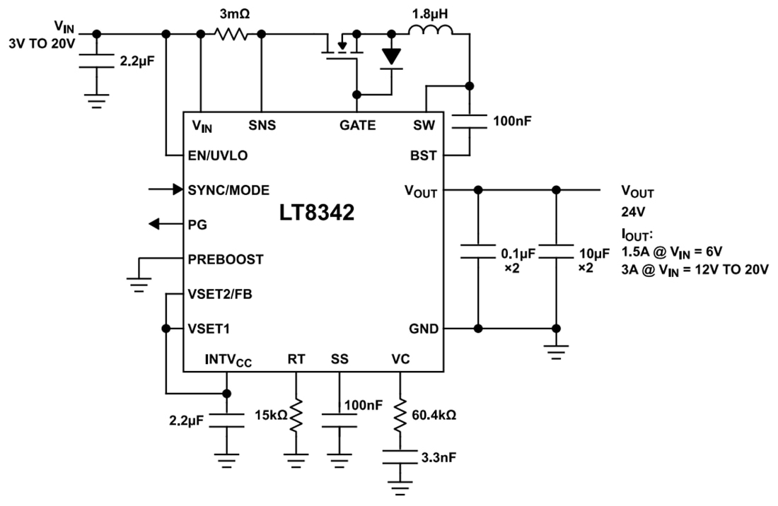
典型應用
發佈日期: 2024-08-08
| 更新日期: 2025-04-01

