Analog Devices EVAL-CN0398-ARDZ Evaluation Board

適用於CN0398智慧型農用酸鹼值與土壤濕度測量系統的
Analog Devices EVAL-CN0398-ARDZ評估板

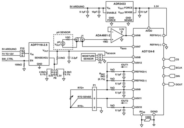
Analog Devices EVAL-CN0398-ARDZ評估板採用Arduino附加卡外型,可加速CN0398智慧型農用酸鹼值與土壤濕度測量系統的原型建立。水是農業與溫室消耗量最大的資源,但假如作物濕度充足,農夫與溫室業者何必繼續為作物澆水?CN0398智慧型農用酸鹼值與土壤濕度測量系統能進行兩項重要的作物健康指標測量,本系統能從土壤內進行測量,判斷何時需澆水,需要加入哪些養分來平衡酸鹼值,使作物達到最高的成長率。

產品特色
  • 完整的土壤濕度、酸鹼值和溫度測量
  • 低功率
  • Arduino相容外型

方塊圖


測試設定功能圖  



簡化電路方塊圖


 

相關產品

產品影像
產品 說明
產品資料
ADA4661-2 
ADA4661-2
18V、準確度、725μA、4MHz CMOS RRIO運算放大器
Datasheet Datasheet
AD7124-8 AD7124-8
8通道、低雜訊、低功率、24位元Sigma-Delta ADC含PGA與參考Datasheet Datasheet
ADP7118 
ADP7118
20V、200mA、低雜訊、CMOS LDO線性穩壓器 Datasheet Datasheet
ADR3433  ADR3433
微功率、高準確度的3.3V電壓參考
Datasheet Datasheet
EVAL-ADICUP360 EVAL-ADICUP360 Arduino外型相容的ARM Cortex-M3開發平台Datasheet Datasheet 
eNews
  • Analog Devices Inc.
發佈日期: 2016-09-06 | 更新日期: 2022-03-11