特點
- 包含ADRF5300裝置和外部元件
- RF連接器
- 輕鬆連接測試設備
- 板載直通線路,用於校準
應用
- Industrial scanners
- Test instrumentation
- 5G Millimeter-wave cellular infrastructures
- Military radios, radars, and electronic counter measures (ECMs)
- Microwave radios and very small aperture terminals (VSATs)
所需器材
- 直流電源
- 網路和頻譜分析儀
- 訊號產生器
板佈局
測試設定圖
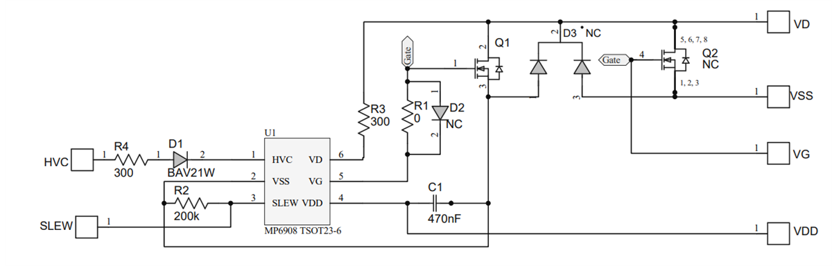
電路圖
電路佈局
發佈日期: 2020-10-29
| 更新日期: 2024-11-26

