Analog Devices / Maxim Integrated ADPL86610/ADPL86611/ADPL86612 Current Limiters

Analog Devices ADPL86610/ADPL86611/ADPL86612 Current Limiters are a series of adjustable overvoltage and overcurrent protection devices that are ideal for protecting systems against positive and negative input voltage faults up to +60V and -65V, and feature low 1.42Ω (typical) RON FETs.

The adjustable input overvoltage protection range is 5.5V to 60V, and the adjustable input undervoltage protection range is 4.5V to 59V. The input Overvoltage-lockout (OVLO) and Undervoltage-lockout (UVLO) thresholds are set using external resistors. Additionally, the devices offer an internal input undervoltage threshold at 4.2V (typical).

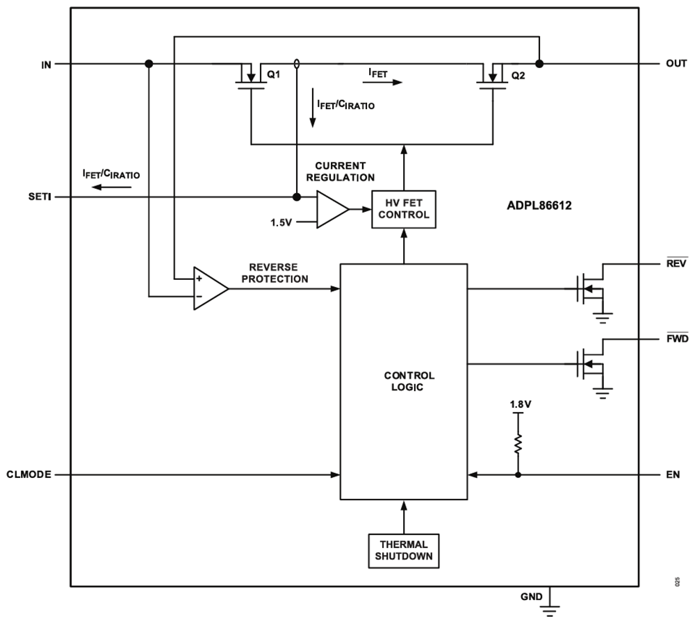
The devices feature programmable current-limit protection up to 250mA; hence, controlling inrush current at startup while charging large capacitors at the output. The current-limit threshold is programmed by connecting a resistor from the SETI pin to GND. When the device current reaches the programmed threshold, the device prevents further increases in current by modulating the Field-effect transistor (FET) resistance. The devices can be programmed to operate in three modes under current-limit conditions: autoretry, continuous, or latch-off. The voltage appearing on the SETI pin is proportional to the instantaneous current flowing through the device and is read by an analog-to-digital converter (ADC).

Analog Devices ADPL86610 and ADPL86612 block current flow in the reverse direction (i.e., from OUT to IN), whereas ADPL86611 allows it. The devices feature thermal shutdown protection against excessive power dissipation. The devices are available in a small, 10-pin (3mm x 3mm) TDFN-EP package. The devices operate over the extended temperature range of -40°C to +125°C.

Features

  • Robust protection reduces system downtime
    • +4.5V to +60V wide input supply range
    • Hot plug-in tolerant without Transient Voltage Suppressor (TVS) up to 35V input supply
    • Negative input tolerance to -65V
    • Low 1.42Ω (typ.) RON
    • Reverse current-blocking protection
    • Thermal overload protection
    • Extended -40°C to +125°C temperature range
    • ADPL86610 enables OV, UV, and reverse-voltage protection
    • ADPL86611 enables OV and UV protection
    • ADPL86612 enables reverse-voltage protection
  • Saves board space and reduces the external bill of materials (BOM) count
    • 10-pin, 3mm x 3mm, thin dual flat no leads (TDFN-EP) package
    • Integrated FETs
  • Flexible design options enable reuse and less requalification
    • Adjustable OVLO and UVLO thresholds
    • Programmable forward-current limit
    • 10mA to 20mA with ±6% accuracy over full temperature range
    • 20mA to 250mA with ±5% accuracy over full temperature range
    • Programmable overcurrent fault response (autoretry, continuous, and latch-off modes)
    • Smooth current transitions

Applications

  • Sensor systems
  • Condition monitoring
  • Factory sensors
  • Process instrumentation
  • Weighing and batching systems
  • Industrial applications such as Programmable Logic Controllers (PLCs), network-control modules, and battery-operated modules

ADPL86610/ADPL86611 Functional Diagram

Block Diagram - Analog Devices / Maxim Integrated ADPL86610/ADPL86611/ADPL86612 Current Limiters

ADPL86612 Functional Diagram

Block Diagram - Analog Devices / Maxim Integrated ADPL86610/ADPL86611/ADPL86612 Current Limiters
發佈日期: 2026-01-27 | 更新日期: 2026-01-28