Analog Devices Inc. ADP1032 Micropower Management Units (PMUs)
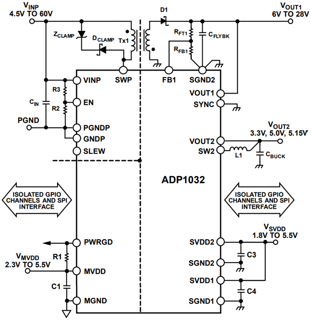
Analog Devices Inc. ADP1032 Micropower Management Units (PMUs) are high-performance, isolated devices that combine an isolated flyback and a DC-to-DC regulator, providing two isolated power rails. Additionally, the ADP1032 contains four high-speed serial peripheral interface (SPI) isolation channels and three general-purpose isolators for channel-to-channel applications where low power dissipation and a small solution size are required. Operating over an input voltage range of 4.5V to 60V, the ADP1032 generates isolated output voltages of 6V to 28V (adjustable version) or 24V (fixed version) for VOUT1. The ADP1032 PMUs also have factory programmable voltages of 5.15V, 5.0V, or 3.3V for VOUT2.By default, the ADP1032 Flyback Regulator operates at a 250kHz switching frequency, and the buck regulator operates at 125kHz. The two regulators are phase-shifted relative to each other to reduce electromagnetic interference (EMI). The ADP1032 can be driven by an external oscillator in the range of 350kHz to 750kHz to ease noise filtering in sensitive applications. The digital isolators integrated into the ADP1032 use Analog Devices iCoupler® chip-scale transformer technology, optimized for low power and low radiated emissions.
The Analog Devices Inc. ADP1032 is available in a 9mm × 7mm, 41-lead LFCSP and is rated for a -40°C to +125°C operating junction temperature range.
Features
- 4.5V to 60V wide input supply voltage range
- Integrated flyback power switch
- Generates two isolated, well-regulated independent outputs
- 24V or 6V to 28V for VOUT1
- 3.3V, 5.0V, or 5.15V for VOUT2
- Uses a 1:1 ratio transformer for simplified transformer design
- Peak current limiting and OVP for flyback and buck regulators
- Precision enable input and power-good output
- Adjustable switching frequency via SYNC input
- Internal compensation and soft-start control per regulator
- High speed, low propagation delay, SPI signal isolation channels
- Three 100kbps general-purpose isolated data channels
- 41-lead, 9mm × 7mm LFCSP form factor enables a small overall solution size
- -40°C to +125°C operating junction temperature range
- Safety and regulatory approvals (pending) - CISPR11 Class B radiated emission
- UL recognition: 2500Vrms for 1-minute duration per UL 1577
- CSA Component Acceptance Notice 5A - 300VRMS basic insulation between slave, master, and field power domains (IEC 61010-1, pending)
- VDE certificate of conformity - DIN V VDE 0884-10 (VDE 0884-10):2006-12, VIORM = 565VPEAK
Applications
- Industrial automation and process control
- Instrumentation and data acquisition systems
- Data and power isolation
Typical Application Circuit
發佈日期: 2020-05-27
| 更新日期: 2025-03-10
