Analog Devices Inc. AD4111 ADC Evaluation Kit
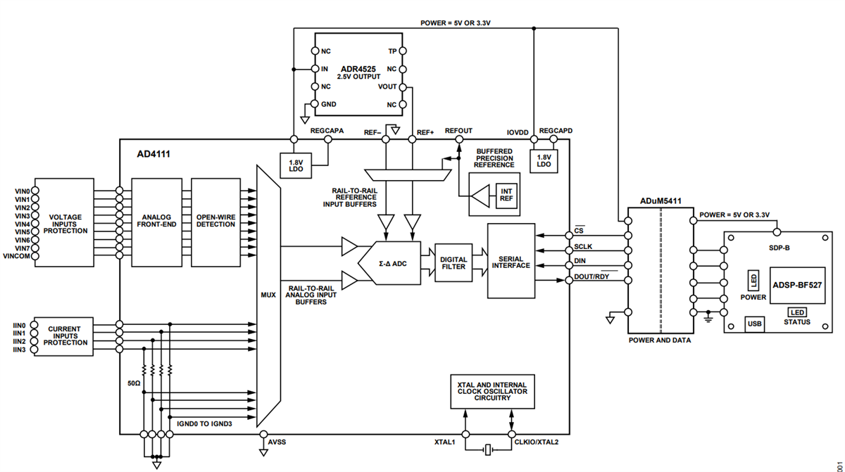
Analog Devices Inc. AD4111 ADC Evaluation Kit is designed to evaluate AD4111 24-bit, 31.25kS/s ADC. This kit offers a ±10V input voltage range with eight single-ended and four differential channels. Analog Devices AD4111 evaluation kit incorporates open wire detection and four current channels operating from 0mA to 20mA. All channels have onboard overvoltage and overcurrent protection.The AD4111 ADC evaluation kit includes voltage reference, power and data insulation, and can be connected to the Analog Devices Inc. SDP-B system demonstration platform (EVAL-SDP-CB1Z). The AD411X Eval+ evaluation software configures the AD4111 device functionality and provides open wire detection, dc time domain analysis, and associated noise analysis.
Features
- Fully featured evaluation kit for the AD4111 ADC
- PC control in conjunction with Analog Devices Inc. SDP-B system demonstration platform (EVAL-SDP-CB1Z)
- PC software for control and data analysis (time domain)
Kit Contents
- EVAL-AD4111SDZ evaluation kit
- AD411X Eval+ evaluation software
Equipment Needed
◊ EVAL-SDP-CB1Z system demonstration platform
◊ DC signal source
◊ PC running Windows with USB 2.0 port
Eval Kit Block Diagram
發佈日期: 2018-12-24
| 更新日期: 2023-02-14
