Analog Devices AD40xx 16/18-Bit SAR ADCs

Analog Devices AD40xx 16/18位元SAR ADC

AD40xx ADC

Analog Devices AD400x系列為16/18位元連續漸進暫存器(SAR) ADC,具有低雜訊、低功率、精密等特性,最高效能的傳輸速率可達2MSPS。AD400x ADC以1.8V供電壓運作,在2MSPS時的功耗僅14mW,增強模式時的SCK的速率最低僅75MHz。此ADC在16/18位元及93dB/100.5dB SNR時,可提供最大±1LSB INL且無缺碼。


AD40xx易用的功能

AD400x系列結合多項易用的功能,可降低訊號鏈功率、降低訊號鏈複雜性,以及提供更高的頻道密度。高Z模式以及長擷取階段則不需專屬高功率、高速ADC驅動器,如此可擴大低功率精密放大器的範圍,直接驅動ADC並同時達到最佳效能。AD400x的輸入跨度壓縮功能可讓ADC驅動放大器以及ADC關閉共通供電軌,且不需要負壓電源,並保留完整的ADC代碼範圍。

低序列周邊介面(SPI)時脈速率可降低數位輸入/輸出功耗、增加處理器選項,並簡化跨越數位隔離的傳送資料作業。

產品特色
  • 傳輸速率:最大2MSPS
  • 易用的功能可降低系統功率及複雜性
  • 輸入過電壓箝位電路
    • 降低非線性輸入電荷回衝
    • 高Z模式
    • 長擷取階段
    • 輸入跨度壓縮
    • 快速的轉換時間可降低SPI時脈速率
    • SPI可程式模式,讀寫功能,狀態字
  • 單一1.8V供電運作並附帶1.71V至5.5V邏輯介面
  • SAR架構:無延遲/管線延遲
  • 保證運作:-40°C至125°C
  • 相容於序列介面SPI/QSPI/MICROWIRE/DSP
  • 可菊鏈連接多個ADC與占線指示器
  • 10導線封裝:3mm × 3mm LFCSP與3mm × 4.90mm MSOP

AD4000/AD4004/AD4008專屬功能
  • INL:最大±1LSB
  • 保證16位元無缺碼
  • 低功耗
    • 2MSPS時為9.75mW,1MSPS時為4.9mW,500kSPS時為2.5mW(僅VDD)
    • 10kSPS時為70μW,2MSPS時為14mW(總計)
  • SNR:1kHz、VREF=5V時典型值為93dB;100kHz時典型值為90dB
  • THD:1kHz、VREF=5V時典型值為−115dB;100kHz時典型值為-95dB
  • 偽差分(單端)類比輸入範圍:0V至VREF,VREF介於2.4V至5.1V
    AD4002/AD4006/AD4010專屬功能
    • INL:最大±3.2LSB
    • 保證18位元無缺碼
    • 低功耗
      • 2MSPS時為9.75mW,1MSPS時為4.9mW,500kSPS時為2.5mW(僅VDD)
      • 10kSPS時為70μW,2MSPS時為14mW(總計)
    • SNR:1kHz、VREF=5V時典型值為95dB;100kHz時典型值為95dB
    • THD:1kHz、VREF=5V時典型值為−125dB;100kHz時典型值為−108dB
    • 偽差分(單端)類比輸入範圍:
      • 0V至VREF,VREF介於2.4V至5.1V

      AD4003/AD4007/AD4011專屬功能
      • INL:最大±1LSB (±3.8ppm)
      • 保證18位元無缺碼
      • 低功耗r
        • 2MSPS時為9.5mW,1MSPS時為4.9mW,500kSPS時為2.4mW(僅VDD)
        • 10kSPS時為80μW,2MSPS時為16mW(總計)
      • SNR:1kHz、VREF=5V時典型值為100.5dB;100kHz時典型值為99dB
      • THD:1kHz、VREF=5V時典型值為−123dB;100kHz時典型值為-100dB
      • 差分類比輸入範圍:±VREF
        • 0V至VREF,VREF介於2.4V至5.1V

        應用
        • 自動化測試設備
        • 機器自動化
        • 醫療設備
        • 電池供電設備
        • 精密資料擷取系統

AD4000/AD4004/AD4008功能方塊圖
Analog Devices AD4000/AD4004/AD4008 Functional Block Diagram

AD4001/AD4005功能方塊圖
AD4001/AD4005 Functional Block Diagram

AD4002/AD4006/AD4010功能方塊圖
Analog Devices AD4002/AD4006/AD4010 Functional Block Diagram


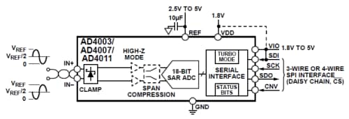
AD4003/AD4007/AD4011功能方塊圖
Analog Devices AD4003/AD4007/AD4011 Functional Block Diagram

評估板

產品
圖片
評估板
說明
功能
 Analog Devices EVAL-AD4000FMCZ
EVAL-AD4000FMCZ 16位元、2MSPS精密偽差分ADC評估板
此評估板可展示16位元AD4000 ADC的效能,並為各種系統應用提供易懂的介面。
EVAL-AD4001FMCZ EVAL-AD4001FMCZ
16位元、2MSPS精密SAR差分ADC評估板
此評估板可展示16位元AD4001和AD4005 ADC的效能。
Analog Devices EVAL-AD4002FMCZEVAL-AD4002FMCZ18位元、2MSPS精密偽差分SAR ADC評估板此評估板可展示AD4002、AD4006和AD4010 ADC的效能。
Analog Devices EVAL-SDP-CB1Z Controller Board
EVAL-SDP-CH1Z 高速系統展示平台
Analog Devices EVAL-SDP-CH1Z系統展示平台 (SDP)包含一系列控制器板、中介層板及子板。SDP高速(SDP-H1)控制器板為EVAL-SDP-CH1Z SDP的一部分,設計師可使用SDP-H1控制器板與評估板,通過開發中的系統與PC進行通訊。

eNews
  • Analog Devices Inc.
發佈日期: 2017-01-26 | 更新日期: 2022-03-11