|
||||||||||||||||||||||||||||||||||||||||||
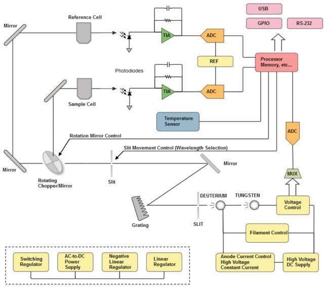
Analog Devices化學分析與環境監控儀器
在分析或環境監控儀器等系統中,需要準確穩定的訊號鏈。藉由提供優異的效能,包括高精確度及溫度與時間低漂移,ADI的元件可協助設計人員根據客戶要求的規格來設計產品。另外,ADI廣大的分析測試與測量儀器系統產品組合,可為設計人員提供各種補助元件,以建立從感測器到位元的完整訊號鏈,減輕開發作業並縮短所需的時間。請將此頁面加入書籤,以獲得Mouser提供的ADI儀器與測量解決方案的最新資訊。 Analog Devices為實驗室與現場儀器的客戶,提供先進且精密的感測器訊號調節IP產品組合,易於採用且具有電源效率,能夠推出更快、更小、更靈活且可重新組態的測量解決方案。ADI具備產品、系統級專業知識及支援工具,可滿足客戶的完整訊號鏈需求。 |
||||||||||||||||||||||||||||||||||||||||||
|
||||||||||||||||||||||||||||||||||||||||||
![]() |



CN0234: Micropower Toxic Gas Detector Using an Electrochemical Sensor









